美港股策略:QE火力全開,帶給上半年哪些投資機會?
核心觀點
全球央行火力全開,海外市場高歌猛進
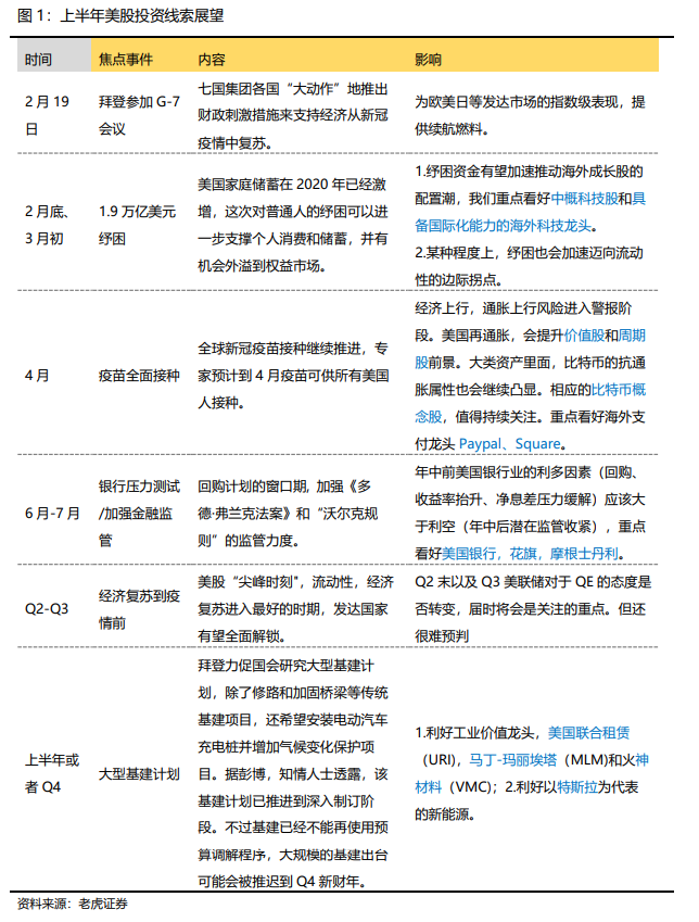
農曆春節期間,海外市場延續着高歌猛進的表現,除了美聯儲貨幣、財政帶來的雙寬鬆,歐日央行也在延續QE,因此出現指數級表現不足爲奇。一如年初時展望,我們仍然看好Q1美股表現,對應4000點的位置。$標普500(.SPX)$
上半年美股有哪些投資主線?
風格方面,一季度財政紓困資金可能外溢到權益市場,加上風險偏好以及溫和波動的美債利率,可能加速推動海外成長股配置,
1)基於人民幣升值和企業增長的長期主線:我們認爲未來1-2年中概股仍將跑贏主流權益資產;$KraneShares CSI China Internet ETF(KWEB)$
其次未來寬鬆邊際拐點的必然出現,大概率會令內生能力更強的成長股迎來配置潮,我們重點看好具備國際化業務和能力的海外科技。(圖4)
2)預計4月份疫苗全面接種,相應的美國通脹進入預警階段,經濟上行帶動價值和週期前景提升:比如業績對通脹比較敏感的銀行股(尤其是消費類銀行),重點看好$美國銀行(BAC)$ ,$花旗(C)$ ,$摩根士丹利(MS)$ ;
還有具備抗通脹屬性的比特幣概念股,重點看好海外支付龍頭$PayPal(PYPL)$ 、$Square, Inc(SQ)$ ;
也包括未來大型基建計劃下,將會顯著受益的工業價值龍頭,包括$聯合租賃(URI)$ ,$馬丁-瑪麗埃塔材料(MLM)$ 和$火神材料(VMC)$
正文部分
一、全球央行火力全開,海外市場高歌猛進
農曆春節期間,海外市場延續着高歌猛進的表現,$標普500(.SPX)$ 繼續向4000點關口邁進,主要股指期貨在本週一休市期間也保持升勢,日經225指數“告別失去的30年”,自從1990年以後首次升破了3萬點,德國DAX指數(DAX通常被作爲反應德國乃至歐元區經濟的晴雨表)也走出了歷史新高。
這幾個市場,本身也是流動性更爲充裕的市場,除了美聯儲貨幣、財政帶來的雙寬鬆,歐日央行也在延續QE,因此出現指數級表現不足爲奇。
在QE大方向上沒有削減的情況下,市場仍然維持在蜜月期,我們認爲美股主要指數和大部分的成分股仍然具備創新高的動能。一如年初時展望,我們仍然看好Q1美股表現,對應標普500指數4000點的位置。
二、上半年美股有哪些投資主線?
2.1成長股市值vs通脹預期(上行速度)、貼現率(絕對值)、內生生長
對於成長股而言,從偏長的週期看,即便未來流動性邊際減弱或者退潮的情況出現,這類代表着未來的公司也仍然具備較強的內生生長能力,來支撐市值擴張。$納斯達克(.IXIC)$當然,成長股也並非完全沒有風險,通常成長股以貼現率折現定價,主要參考十年期美債收益率(名義利率),這個利率本身又會受到實際利率和通脹預期的影響。(名義利率=實際利率+通脹預期)
從中期,比如以半年的週期來看,美債利率未來如果出現過快的上行,也會對估值產生壓力。這裏面最直接的影響之一就是貼現率變大,風險偏好下降,對估值產生負面影響。當然,如果通脹預期只是溫和上升,實際利率在低位負值區域(對應美聯儲暫不縮減QE規模),這種情形下,市場的流動性仍然可以保持充裕。
理想情況下,未來美債收益率溫和上行(圖2,當前的通脹預期已經相對飽滿),現階段尚且不會對資產價格造成嚴重的負面影響。時間上,我們認爲不排除會在下半年隨着實際利率的擡升(通常用貨幣政策利率代替)逐漸出現。2.2新一輪萬億財政紓困資金,帶動消費的同時,部分可能外溢到權益市場。
疫情爆發以來後,尤其是Q2第一輪財政刺激後,美國家庭儲蓄一度激增至4.7萬億,救濟金彌補了數以百萬計的美國人收入損失,但於此同時,拜登上臺後防疫收緊也減少了消費者花錢之處。可以預期新一輪紓困資金中,部分仍然比較有機會流入到權益市場裏。
根據沃頓商學院預算模型(PWBM)的測算,如果對低收入人羣的補助依然採取同樣發放標準,那麼新一輪財政補貼中的27%將會轉化爲消費支出,其他轉化爲儲蓄.2.3比特幣概念股進入成長期: 馬斯克“帶貨”比特幣,大波金融巨頭加入比特幣陣營,
在全球大放水的背景下,權益、商品等大類資產都有不俗的變現,$比特幣基金(GBTC)$也走出獨立行情,並帶動了整個產業鏈的繁榮,無論是上游的礦機廠商,$嘉楠科技(CAN)$ ,$億邦國際(EBON)$ ,還是支持比特幣交易的機構。
上週特斯拉、萬事達和$紐約梅隆銀行(BK)$ 的背書爲比特幣掀起新購買熱潮,上週特斯拉稱已向比特幣投資總計15億美元,並打算近期開始接受以比特幣作爲產品付款方式。PayPal、Cash App也加入到掃購比特幣的陣營中,爲即將推出的新支付服務做準備。
$萬事達(MA)$ 推出“穩定幣”,通常穩定幣的價值會與美元等其他資產掛鉤。眼下50000美元已成爲下一個整數關**易的投資者。這輪比特幣牛市在傳統金融機構和上市公司的巨量資金推動下啓動,比特幣作爲大類資產,甚至是下一代儲備資產備選的市場定位已然成爲事實。在加密貨幣概念股中,我們推薦重點關注海外支付型龍頭$PayPal(PYPL)$ (主攻線下支付),$Square, Inc(SQ)$ (主攻線上支付),Square在2018年支持比特幣交易,Paypal在2021年支持比特幣交易。作爲成長於與價值兼顧的龍頭(圖5-6),可以更好的平滑比特幣的高波動率。(比特幣年化波動率達到80%)。
2.4價值(基建龍頭)、週期(銀行)前景提升
年中前美國銀行業的利多因素(回購、收益率擡升、淨息差壓力緩解)應該大於利空(年中後潛在監管收緊),基於回購,交易,信貸三個維度,我們重點看好$美國銀行(BAC)$ ,$花旗(C)$ ,$摩根士丹利(MS)$ 。拜登力促國會研究大型基建計劃,除了修路和加固橋樑等傳統基建項目,還希望安裝電動汽車充電樁並增加氣候變化保護項目。
1.利好工業價值龍頭,$聯合租賃(URI)$ ,$馬丁-瑪麗埃塔材料(MLM)$ 和$火神材料(VMC)$ ;2.利好以$特斯拉(TSLA)$ 爲代表的新能源。港股:開門紅比往年更紅
今年AH市場的開門紅比往年更紅,期間是更因爲南下資金、快手打新等、散戶抱團逼空機構的話題而頻繁“出圈”,PO市場欣欣向榮,快手認購超百萬,首日上市即破萬億。對於更倚重流動性的港股市場來講,在主要發達經濟體保持寬鬆的情況下,我們繼續看好Q1強勢季度表現,同時年內衝擊33000點歷史最強水平。$恆生指數(HSI)$ (本週南下交易需要等到18號週四纔會開啓);基於人民幣升值和企業增長的長期主線,未來1-2年中概新經濟仍將跑贏主流權益資產;
港股抱團達成共識,$騰訊控股(00700)$、$美團-W(03690)$等機構重倉股,成爲南下資金追捧的對象;I$恆生科技ETF(03032)$
PS:更多的報告內容可以在APP-發現頁面-機會欄目-老虎研選中看到。
Disclaimer: Investing carries risk. This is not financial advice. The above content should not be regarded as an offer, recommendation, or solicitation on acquiring or disposing of any financial products, any associated discussions, comments, or posts by author or other users should not be considered as such either. It is solely for general information purpose only, which does not consider your own investment objectives, financial situations or needs. TTM assumes no responsibility or warranty for the accuracy and completeness of the information, investors should do their own research and may seek professional advice before investing.

看节后A股如何表现!!!!
奇怪,怎么闻到击鼓传花的气味?