Palantir:揭祕擊殺本拉登的大數據平臺神祕面紗
自911事件後,美國將打擊恐怖主義劃入國家安全政策。這一背景讓Palantir最初得以從防恐需求切入美國政務大數據分析市場,並最終向B端市場拓展,成爲大數據領域的獨角獸。
歷經17年的發展,Palantir於2020年9月30採用直接上市(DPO)方式登錄紐交所,截至2020年11月20日收盤,上市以來,Palantir累計獲得150%漲幅,市值達到316億美元。
投資要點
和五角大樓做生意的大數據公司
911事件後,$Palantir Technologies Inc.(PLTR)$ 從防恐需求切入美國政務大數據分析市場。2005年美國中央情報局(CIA)成爲Palantir第一位客戶,2009年$摩根大通(JPM)$成爲公司首位非政府客戶,目前Palantir業務已覆蓋包括政府、金融、健康在內的36個行業。
Palantir主打產品
Palantir旗產品主要包括Gotham、Foundry和Apollo。其中Gotham主要用於情報、執法和國防安全領域,長期爲政府提供各類大數據分析挖掘服務;具有在海量信息中發現線索的“嗅覺”能力;Foundry則針對垂直行業,Apollo則作爲底層技術平臺,滿足大數據平臺的敏捷交付的需求。
Palantir爲各行各業帶來數據解決方案
客戶依託Palantir的產品,實現生產、銷售、還有戰爭環境下的數據決策。
以美國國防行業爲例,美國陸軍依託Palantir的軟件確保超100萬軍事人員的戰備狀態。而商業方面,Palantir曾與空客$空中客車集團(0KVV.UK)$共同開發的大數據平臺Skywise,如今該平臺已經連接了全球超過100家航空公司和9000架飛機的數據。
財務概況:客單價高,虧損幅度不斷縮窄
公司正處於成長期,其中前20大客戶佔公司營收的67%,該部分平均收入增速則保持在30%+水平,且公司虧損幅度整體不斷縮窄,享受高毛利率、高估值。
但公司客單價較高,也增大了銷售難度,同時營收受極端事件影響較大,公司在招股書中,還定義了一個特別的指標—邊際收益貢獻率(Contribution margin),該指標顯示公司經營效率逐季提高。
小結
作爲高客單價的產品,公司優勢領域毫無疑問在G端市場,對於B端垂直行業的滲透仍處在產品導入階段,或是未來決勝的關鍵。
從商業客戶開拓難度上來看,公司客單價高於其他家,也會給市場開拓帶來難度,作爲行業先驅者,公司125位客戶分佈在36個行業,每個行業平均下來,客戶數約爲3.5,滲透尚不明顯。同時,作爲大數據行業獨角獸,公司的估值可能現階段很難有共識,反而是公司的表現會對大數據行業的估值有啓示意義。相信在大數據廣闊前景下,公司規模化或許仍然是值得期待和關注的事情。
正文部分
一、公司簡介:和五角大樓做生意的大數據公司
Palantir這個名字來自於《指環王》。電影中,精靈們創造了一個穿越時空的水晶球,能夠知曉遠方或者未來發生的事情,而Palantir的業務也正是通過數據分析幫助客戶作判斷,甚至是“預測未來”。
911事件後,美國將打擊恐怖主義劃入國家安全政策。這一背景讓Palantir最初得以從防恐需求切入美國政務大數據分析市場。Palantir公司由$Facebook(FB)$早期投資人、$PayPal(PYPL)$聯合創始人Peter Thiel,和其他四人聯合創立,他們利用在Paypal時期的反洗錢、反欺詐技術開發了可服務於政府反恐及情報任務的產品。
由於Palantir的軟件可以分析比對上千個數據庫內的審訊記錄、財務信息、DNA樣本、聲音樣本、視頻,且其參考性往往不輸於中情局花大力氣,偵查、審訊後的結論,2005年,Palantir說服了美國中央情報局(CIA)成爲其第一位客戶,早期客戶還包括像美國國家安全局(NAS)、聯邦調查局(FBI)在內的美國政府機構;
2009年,$摩根大通(JPM)$成爲公司第一位非政府客戶,Palantir也由此開啓了向B端大數據市場拓展之路,目前公司已覆蓋包括金融、健康在內的24個商業行業,這部分營收佔比有逐年增加的趨勢。
Palantir於2020年9月30採用直接上市(DPO)方式登錄紐交所,即:不需要投行承銷即可掛牌,且上市時不融資。
不過和一般的直接上市公司,股東在上市後可以自由地出售其所持有的股份不同的是,Palantir初期將鎖定約80%的普通股,只有3.8億股在初期進行流通,11月以後的流通股增加800萬股,年報之後的第三個交易日(預計2021年1-2季度)纔會全部解禁。截至2020年11月20日收盤,不到兩個月的時間,Palantir累計上漲150%,市值達到316億美元。
二、Palantir的產品和服務
Palantir早期的產品理念主要來自於創始人Peter Thiel,公司產品專注於大數據挖掘、處理和可視化分析顯示,通過海量數據的整合處理,將特定的人、位置、實體和活動進行關聯分析,最終令關係可視化,方便決策判斷。
Take what you need. Build on what you have. In hours. 如果你打開Palantir的官網,你會發現上面的Slogan。
Palantir旗產品主要包括Gotham、Foundry 和Apollo。其中Gotham、Foundry兩個大數據分析平臺均是垂直集成的軟件解決方案。
Gotham主要用於情報、執法和國防安全領域,長期爲政府提供各類大數據分析挖掘服務;Foundry則針對企業業務,Apollo 則作爲底層技術平臺,滿足大數據平臺的敏捷交付的需求。(在研發過程中持續性的根據用戶反饋和需求優先級來發布新版本)
Palantir的產品深受情報機構分析師歡迎,有兩個最出名的案例:一個是通過分析海量數據和情報,協助定位了東躲西藏十幾年的本·拉登,另一個是幫助大型銀行追回前主席麥道夫藏起來的數十億美元鉅款。
2.1 Gotham怎樣進行情報分析?
Gotham的前端是一套集成應用程序(有很多的組件),適用範圍廣包括語義、時間、地理空間和全文分析,結合後端勾連的海量數據庫使用戶能夠識別隱藏在數據集深處的模式。Gotham通過對結構化數據(例如電子數據)和非結構化數據(例如圖像)的高度集中化分析,得到可視化的關聯線索信息,具有在海量信息中發現線索的“嗅覺”。
傳聞Palantir在獵殺本拉登的過程中發揮了十分重要的作用,公司利用計算機建立關於人物關係的網絡,在分析了海量的電話信息後,鎖定了一堆疑似人物,最終協助定位了本·拉登的藏身地。
網絡上還流傳較廣的一個視頻顯示,利用Palantir Gotham平臺導入武器裝備批號、製造商信息、真主黨訓練營地等分散數據,就能快速地繪製出中東地區武器流向圖。和單一的數據解決方案不同,Palantir產品具備強大的靈活性和兼容性,擁有多個功能模塊的支撐,足以適應任何組織機構對海量數據的處理需求。平臺所提供的組件涵蓋了前端數據採集分析、自動數據處理、可視化展示、離線數據同步、視頻分析、輸出分析決策等數據處理的全週期。在這一基礎上,公司平臺亦可根據客戶需求客製化形成針對行業和部門的程序應用。
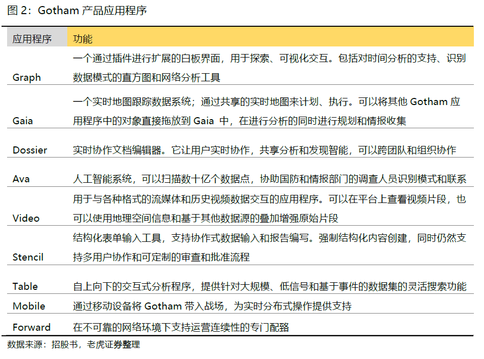
其中Gotham就包含了Graph、Gaia、Dossier 等9 款主要應用軟件。2.2Palantir爲各行各業帶來數據解決方案
政府客戶中,Gotham目前已在國防、國土安全、衛生部門、農業部門、證監會等多個美國政府部門得到應用,G端也是公司的核心優勢市場。
對於商業客戶, 主要使用到的是第二款軟件Foundry。Foundry包含Monocle、Contour等11款產品,支持代碼編輯、無代碼編程、報告生成、時間序列數據分析等功能。
客戶通過Palantir的產品,實現生產、銷售,包括是戰爭環境下的數據驅動決策。以美國國防行業爲例,美國陸軍依託Palantir軟件可以確保超100萬軍事人員的戰備狀態。2.3商業客戶數據解決方案
商業環境下,客戶依託公司利用大數據分析對生產、管理流程實現優化,比如汽車廠商可利用公司軟件來實現對生產線的質量控制,法拉利車隊用其做數據分析,改善賽車性能$法拉利(RACE)$;食品公司則可依託平臺實施更爲精準的銷售策略。
目前公司客戶已經涵蓋了包括金融、食品生產、航空、汽車等24個商業行業。對標的目標客戶更多是年收入超5億美元的大企業。
其中聚集效應較好的是航空業:公司在航空行業形成了較爲完整的垂直行業平臺Skywise,此平臺如今已經連接了全球超過100家航空公司和9000架飛機的數據,$空中客車集團(0KVV.UK)$。不過其他行業的垂直集成平臺尚未形成較爲明顯的聚集效應。$瑞士信貸(CS)$從部署方式上看,公司以雲端(訂閱制)、本地化部署(商業許可證)、服務(其他需求)等三種形式輸出大數據分析方案,商業化路徑相對較爲清晰。
三、財務概況:客單價高,營收受極端事件影響較大,虧損幅度不斷縮窄
公司正處於成長期,其中前20大客戶佔公司營收的67%,該部分平均收入增速則保持在30%+水平。近年來虧損幅度整體不斷縮窄,高毛利率的同時享受着高估值,但公司客單價較高,也增大了銷售難度。
從過去業務週期,也不難發現,公司的營收受極端事件影響較大。除此之外,公司在招股書中,還定義了一個特別的指標—邊際收益貢獻率(Contribution margin),該指標顯示公司經營效率逐季提高。
3.1 Palantir在政府訴訟中獲勝,有利於G端訂單的拓展。
2016年,公司贏得與美國陸軍的訴訟,要求美國軍方執行1994年的《聯邦採購精簡法案》,意味着美國政府必須優先考慮目前現有和可行的商業軟件,而非直接購買定製開發的產品。這一訴訟法案獲勝,有利於公司在與其他國防系統承包商的競爭中獲得優勢地位。Palantir的政府訂單,也在2018年之後迎來爆發。從公司營收增速上來看,2008年前後金融危機、2015年前後ISIS等極端事件均在一定程度上驅動了公司營收端的快速增長。
最近的,比如2020年上半年,疫情期間,美國特朗普政府決定將疫情數據繞過美國疾控中心(CDC),直接發送給國家衛生部(HHS),而HHS的醫療數據系統正是由Palantir提供,也在一定程度上驅動了公司上半年營收的增長。3.2高昂客單價下,客戶決策週期普遍較長,銷售難度亦較大
截至2020年前9個月,公司客單價爲580萬美元(遠高於$Splunk Inc(SPLK)$ 等大數據分析公司)同比增長38%,高昂的客單價也導致了客戶決策週期較長
招股書顯示,客戶平均決策週期通常爲6-9個月,銷售投入也因此較大。
截至2020上半年,公司125位客戶支撐了近百億美元的營收(三季度報沒有提供最新的客戶數量),其中公司收入排名前20的客戶平均合作年限達到6.6年,公司營收對頭部用戶的依賴較大。
對於這一點,公司創始人也曾在《從0到1》中表示,公司早期並未聘請銷售人員,因爲公司訂單普遍金額較大,故客戶希望直接與公司CEO直接交流。公司首席執行官一個月有25天在約見客戶或者潛在客戶的路上。不過18年後,公司已經建立了自己的直銷團隊,隨着商業環境下,產品進入導入期,後續直銷團隊的表現或許值得關注。3.3毛利率維持高位,虧損幅度不斷縮窄,特別指標邊際收益貢獻率逐季改善
公司自2003年成立以來未曾盈利, 2019、2020H1公司剔除股份支付後淨虧損分別爲3.37、0.17億美元。主要受研發及銷售費用支出較大影響,但虧損幅度整體正不斷縮窄。
Palantir的文化提倡工程師到用戶中去,與用戶一起在一線工作,這使得他們更清楚客戶需求,更理解客戶決策訴求和情境。例如,Palantir前沿部署工程師(FDEs)曾前往阿富汗的基地和工廠部署平臺,實地研究持續改進。
不過也正是基於此,銷售費用中包含了不少的差旅成本。至於今年虧損的收窄,和疫情期間差旅費用減少也有關,這也讓上半年公司毛利率整體維持在高位。
公司在招股書中,還定義了一個特別的指標—邊際收益貢獻率(Contribution margin),用來衡量公司銷售和向客戶交付軟件的效率。
邊際收益貢獻率定義爲(收入-營業成本-銷售費用)/收入,其中銷售費用剔除了基於股票的薪酬。
按季度看,公司邊際收益貢獻率逐季改善,三季度時候達到56%,說明經營效率逐季在提高。3.4市場展望
Palantir在招股書中推算,商業部門潛在市場規模爲560億美元,政府部門潛在市場規模630億美元(其中美國政府部門TAM約260億),總市場規模大約爲1190億美元。如果以560億美元商業市場空間計算,全球6000家年營收大於5億美元的公司每年在大數據分析所投入的資金平均達0.093億美元,約佔整體營收的1.86%。
誠然,這代表公司一家之言,但數字賦能實體行業的趨勢,或許已經有目共睹,這也或多或少反應出了大數據賽道廣闊的前景。四、小結
作爲高客單價的產品,公司優勢領域毫無疑問在G端市場,對於B端垂直行業的滲透仍處在產品導入階段,或是未來決勝的關鍵。從商業客戶開拓難度上來看,公司客單價高於其他家,也會給市場開拓帶來難度。作爲大數據行業獨角獸,公司的估值可能現階段很難有共識,反而是公司的表現會對大數據行業的估值有啓示意義。
作爲行業先驅者,公司125位客戶分佈在36個行業,每個行業平均下來,客戶數約爲3.5,滲透尚不明顯。同時,作爲大數據行業獨角獸,公司的估值可能現階段很難有共識,反而是公司的表現會對大數據行業的估值有啓示意義。相信在大數據廣闊前景下,公司規模化或許仍然值得期待。
五、風險提示
- 公司長期面臨着居民隱私及民權方面的審查和風險。
- 公司的經營性現金流長期爲負,對現金需求較大。
- 數字化滲透慢於預期
Disclaimer: Investing carries risk. This is not financial advice. The above content should not be regarded as an offer, recommendation, or solicitation on acquiring or disposing of any financial products, any associated discussions, comments, or posts by author or other users should not be considered as such either. It is solely for general information purpose only, which does not consider your own investment objectives, financial situations or needs. TTM assumes no responsibility or warranty for the accuracy and completeness of the information, investors should do their own research and may seek professional advice before investing.

[微笑] [微笑]
[微笑]
[强]
[思考]
[强] [强]
[强]